点击右上角微信好友

朋友圈

请使用浏览器分享功能进行分享

正在阅读:关于公示第一届北京市广播影视春燕奖拟推荐获奖和备选提名名单的公告
首页> 文化频道 > 正文

关于公示第一届北京市广播影视春燕奖拟推荐获奖和备选提名名单的公告

来源:首都广电2025-10-13 10:51

  为充分听取各方面意见,确保第一届北京市广播影视春燕奖评选公平公正,现将本届拟推荐获奖和备选提名名单向社会公示,公示期为2025年6月8日至2025年6月14日。在此期间,如对公示名单有异议,请向第一届北京市广播影视春燕奖组委会办公室提交书面意见,并签署真实姓名或加盖公章。联系邮箱:dianshiju@gdj.beijing.gov.cn

第一届北京市广播影视春燕奖组委会

2025年6月8日

第一届北京市广播影视春燕奖

拟推荐获奖名单
 

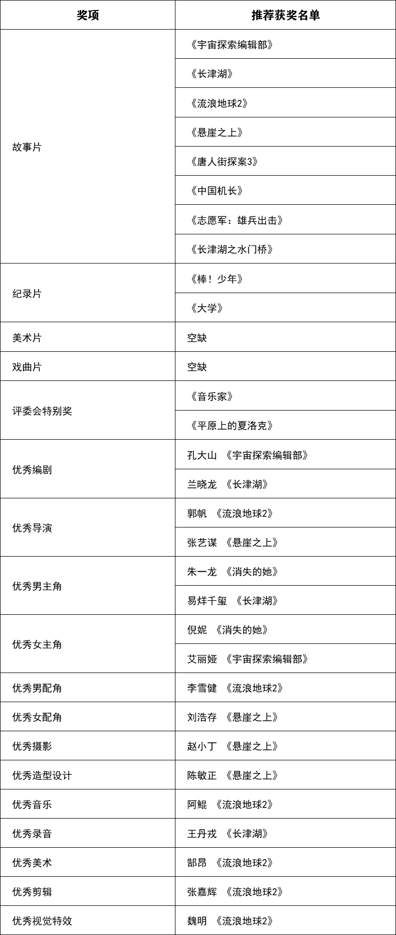
01 电影类

关于公示第一届北京市广播影视春燕奖拟推荐获奖和备选提名名单的公告



02 电视剧(含网络剧)类

关于公示第一届北京市广播影视春燕奖拟推荐获奖和备选提名名单的公告



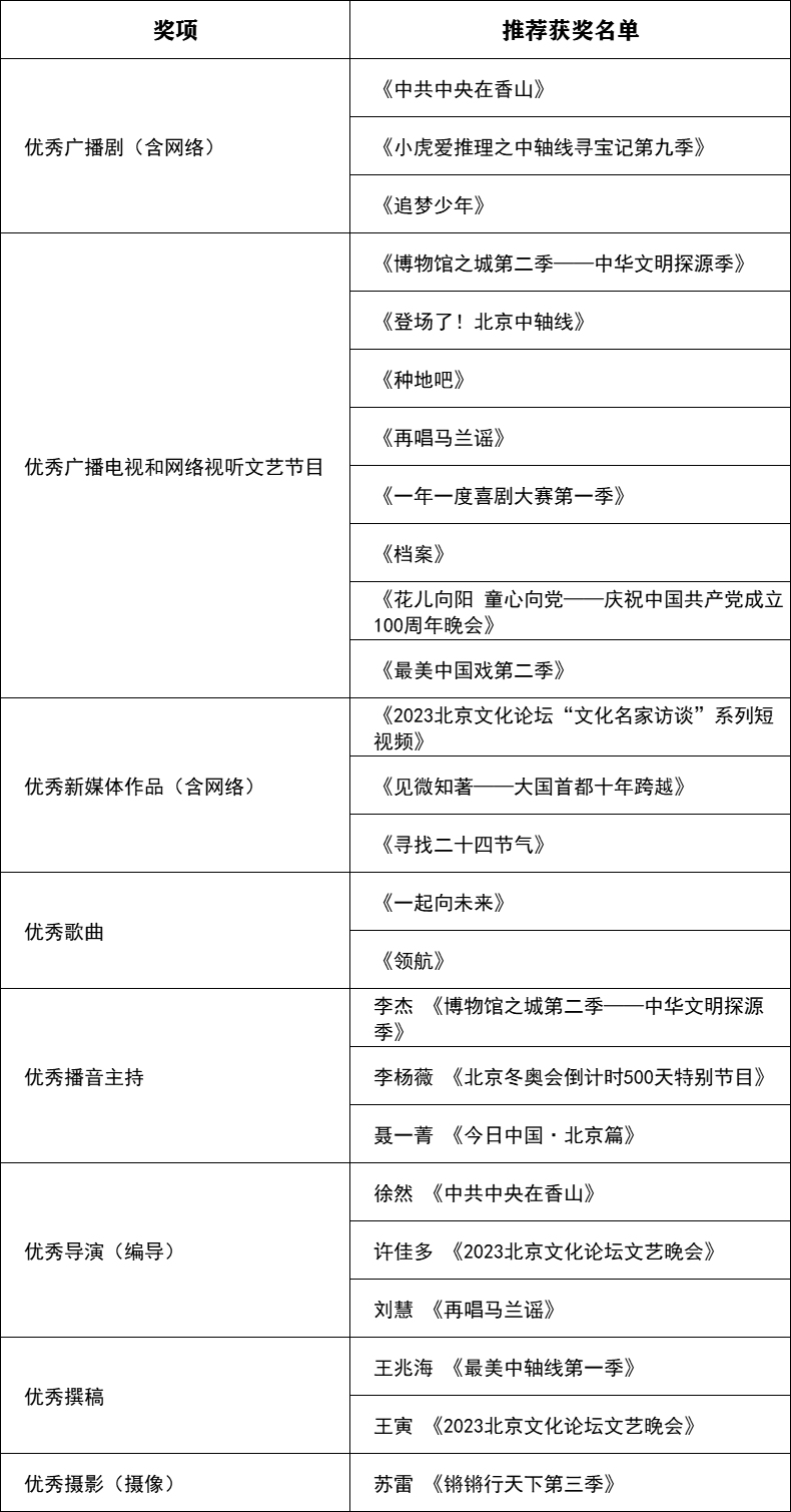
03 广播电视和网络视听文艺节目类

关于公示第一届北京市广播影视春燕奖拟推荐获奖和备选提名名单的公告



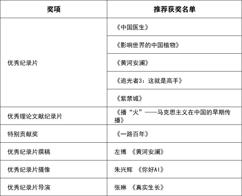
04 纪录片(含电视和网络)类

关于公示第一届北京市广播影视春燕奖拟推荐获奖和备选提名名单的公告



05 动画片(含电视和网络)类

关于公示第一届北京市广播影视春燕奖拟推荐获奖和备选提名名单的公告



06 网络电影类

关于公示第一届北京市广播影视春燕奖拟推荐获奖和备选提名名单的公告



07 公益广告类

关于公示第一届北京市广播影视春燕奖拟推荐获奖和备选提名名单的公告



08 科技奖类

关于公示第一届北京市广播影视春燕奖拟推荐获奖和备选提名名单的公告


第一届北京市广播影视春燕奖

备选提名名单


01 电影类

关于公示第一届北京市广播影视春燕奖拟推荐获奖和备选提名名单的公告


02 电视剧(含网络剧)类

关于公示第一届北京市广播影视春燕奖拟推荐获奖和备选提名名单的公告



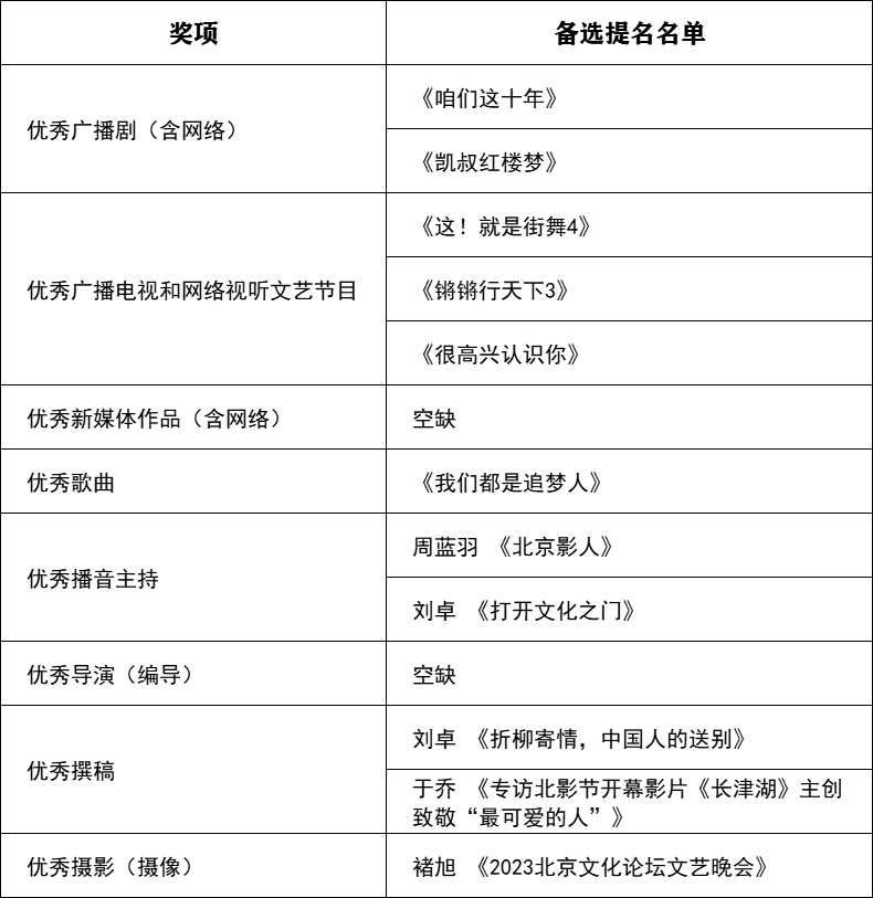
03 广播电视和网络视听文艺节目类

关于公示第一届北京市广播影视春燕奖拟推荐获奖和备选提名名单的公告



04 纪录片(含电视和网络)类

关于公示第一届北京市广播影视春燕奖拟推荐获奖和备选提名名单的公告



05 动画片(含电视和网络)类

关于公示第一届北京市广播影视春燕奖拟推荐获奖和备选提名名单的公告



06 网络电影类

关于公示第一届北京市广播影视春燕奖拟推荐获奖和备选提名名单的公告



07 公益广告类

关于公示第一届北京市广播影视春燕奖拟推荐获奖和备选提名名单的公告



08 科技奖类

关于公示第一届北京市广播影视春燕奖拟推荐获奖和备选提名名单的公告

(第一届北京市广播影视春燕奖组委会)

[ 责编:李卓凝 ]
阅读剩余全文(

相关阅读

您此时的心情

光明云投
新闻表情排行 /
  • 开心
     
    0
  • 难过
     
    0
  • 点赞
     
    0
  • 飘过
     
    0

视觉焦点

  • “世界市长对话·敦煌”活动外国嘉宾参访敦煌

  • 加沙:返乡

独家策划

推荐阅读
为庆祝新疆维吾尔自治区成立70周年,“异元汽车杯”首届新疆国际摄影大赛9月28日正式启动。
2025-09-29 14:31
2025年4月10日,安徽省芜湖市无为市昆山镇三公山茶叶种植基地,千亩高山野生杜鹃在翠绿的茶园之间绚丽绽放,美轮美奂,美不胜收
2025-04-10 15:13
2025年4月1日,北京怀柔慕田峪长城内外山花盛开,美丽的春花把古长城打扮的多姿多娇,犹如春天里一幅壮美的风景画
2025-04-02 15:44
2025年4月1日,船舶航行在安徽省合肥市庐江县境内的引江济淮航道上,标志着菜子湖湿地候鸟越冬季禁航结束,菜(子湖)巢(湖)线恢复通航
2025-04-01 15:40
2025年3月31日,江苏苏州吴中区光福镇,太湖之滨,桃花、樱花、油菜花等竞相绽放,生态优美,春景如画
2025-04-01 15:31
用镜头记录城市更新 青岛首届“百家媒体看改变”活动圆满闭幕
2025-03-20 10:14
"昭君杯"首届全国老年合唱大赛在北京国家大剧院正式启动
2025-03-19 16:10
2025年2月25日,云南省昭通市绥江县,新市金沙江特大桥施工现场,工人正加紧施工。
2025-02-26 15:41
2025年2月7日,重庆市巫山县曲尺乡月明村一大片梅花竞相开放、灿若红霞,游客和市民前来游玩打卡,尽享春日的快乐和惬意
2025-02-08 14:52
2025年2月5日,福建省福清市石竹山风景区,一场非遗英歌舞、建瓯挑幡等非遗表演正在进行,让游客感受中华优秀传统文化魅力,丰富景区文化内涵和游览品质
2025-02-06 15:55
2025年1月20日,江西省赣州市章贡区城市中央公园内,游船与湖水、植被、高楼相互映衬,呈现出一幅冬日多彩美丽生态画卷
2025-01-20 15:30
2025年1月16日,受低温天气影响,山西省运城盐湖出现冬季独特的“硝花”景观,水面上的硝花形态各异晶莹剔透,美不胜收。
2025-01-16 15:56
一位“行者”行走在广袤的沙漠中,遮掩着绝世的面庞,一面“古镜”掩埋于厚重的沙下,刻满了时间的裂痕。
2025-01-13 17:25
2025年1月9日,重庆市酉阳土家族苗族自治县桃花源国家森林公园白雪皑皑,雪景如画
2025-01-09 15:24
关爱卡寒假公益行 助力云南各族青少年儿童梦想起航
2025-01-08 14:42
2025年1月5日,在山西太原南站开往呼和浩特东站的D4022次列车前,游客自拍合影。
2025-01-06 16:01
2024年12月8日,广西梧州岑溪市岑城镇木榔村,生态田园中阡陌纵横线条分明,冬韵如画。
2024-12-10 16:48
2024年12月10日,贵州省黔西市绿化白族彝族乡大海子村,青山环绕树木葱茏,构成一幅美丽的生态画卷。
2024-12-10 16:40
2024年12月6日,古城苏州街头,成片的银杏、红枫等树木色彩斑斓满目缤纷,成为一道迷人的风景。
2024-12-06 15:48
2024年12月6日,初冬时节,山东省青岛市即墨区灵山街道花卉种植基地的大棚里一片繁忙,种植户忙着管护花卉。
2024-12-06 15:48
加载更多